<code lang="fDAow"></code>
中联重科
中联重科
请先选择产品类型

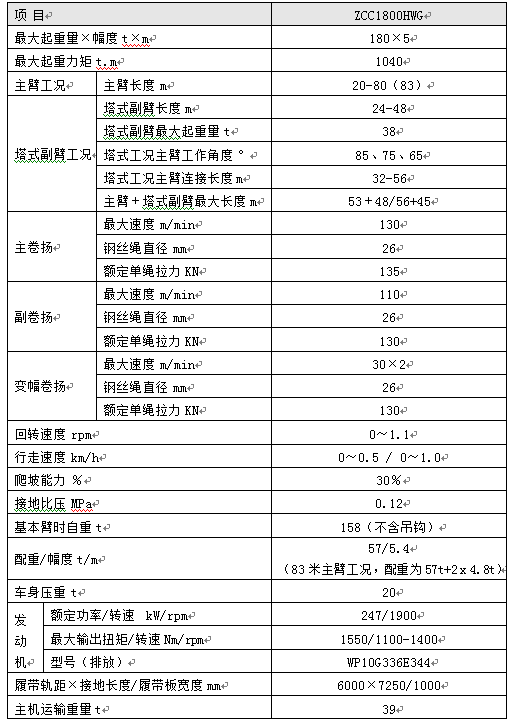
ZCC1800H履带式起重机

ZCC1800H产品主要适用于市政建设 宅男视频,地铁建设,基础施工,钢结构安装等吊装行业,是具有高性价比的新一代产品, 。

   **大起重量 180t. 主臂长20m~80(83)m 宅男视频在线. 塔式副臂长24m~48m. 塔臂工况: .

**短臂长组合32m+24m

**长臂长组合53 m+48 m /56 m +45 m. 发动机功率247kW 宅男视频高清. .

  • 产品描述
  • 规格配置

1、起重能力强大:

①**大起重力矩达到1040t.m

②主臂50米工况**大起重量:78 宅男视频免费观看,1t。 。

2. 卷扬工作高效: ①主起升卷扬**大钢丝绳速度:130m/min. 宅男影视.

②各机构均设置多档速度,满足速度多样性需求 宅男影院, 。

3、运输拆装便捷:

①单件**大运输重量39t,运输宽度3m, 宅男视频.

②利用自装卸油缸可实现各部件快速拆装 宅男视频在线, 。

4、液控系统可靠:

①采用先导比例控制各动作,可实现任意动作的复合 宅男视频高清, .

②可选择微动模式,实现快速,精确定位, 宅男视频免费观看





"宅男视频高清" 相关产品